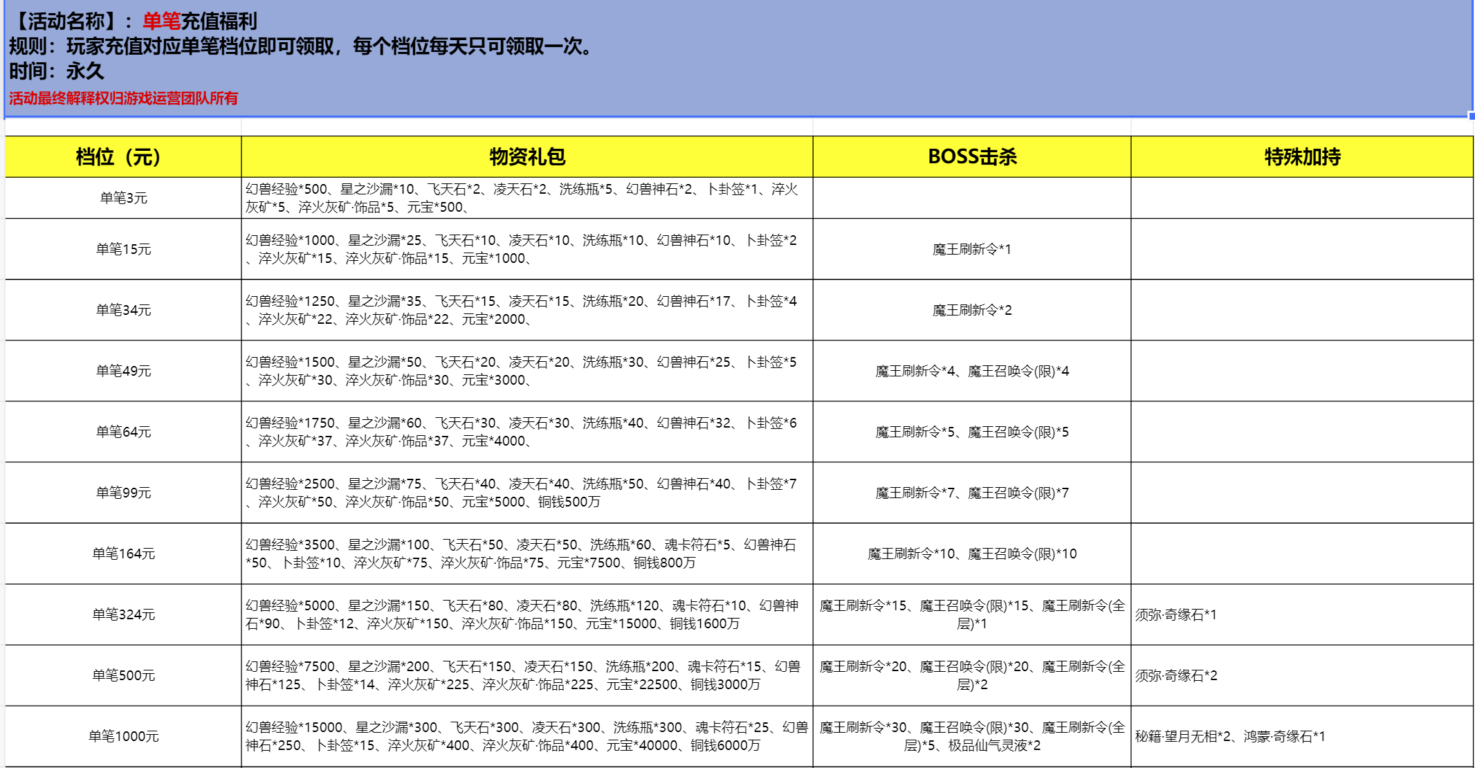
首页> 游戏资讯> 单笔充值福利

单笔充值福利

时间:2025-10-17 12:48:50 来源:运营团队

关注微信

微信扫一扫

海量福利拿到手软

二维码
加入QQ群 在线客服 app下载
回到顶部
X